CW HAM TRANSMITTER - 1948

Design loosely based on a Oct' 1948 Radio & Hobbies (Australia) Magazine article (scans below).
Radio Ham's HF "entry level" 7 Mc/s (40 Metre Band) CW (morse) transmitter circa 1940-50's.
Quartz Xtal frequency controlled oscillator (FT243).
Uses a modified-pierce crystal oscillator cct (6CM5) and 807 Power Amplifier.
6CM5 has a very high transconductance (14mA/V)
The "cold" side of the xtal (not grounded) connects to the screen grid thru a 1nF cap
and a small 40mA lamp that glows red when tuning is correct (so who then needs an Ik meter!)
A front panel mounted octal valve socket is wired so that it will accept
a FT243 style crystal in any orientation (see schematic).
The small glow lamp is mounted thru the spigot hole, making it visible on the front panel.
Following good practice; the 6CM5 screen is fed by an 0G3/VR150 voltage regulator tube.
Runs approx 40 watts DC input to final stage.
Power supply is more modern with silicon rectifier diodes, zener diode voltage regulators etc.

3 pos'n switch rx-tx-spot:

rx: reception only
tx: receiver muted tranmitter will radiate when morse key pressed (cathode keying)
spot: oscillator energized, and receiver working; allows receiver to be tuned onto same freq as transmitter (AKA "netting")

3 pos'n metering switch :

Ik oscillator (tune for dip)
Ig final (tune for max)
Ik final (tune for dip - resonance)

When linked with US military command receiver BC455-B (6-9.1MHz) forms a basic single band station.
Antenna usually a λ/2 centre-fed wire dipole (66' long)
fed with balanced line feeder and suspended as high as possible.
Click on any image to enlarge.





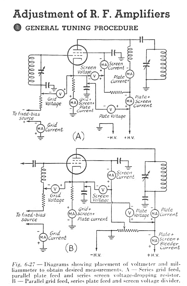
From ARRL handbook c1950's click for further info



           
Nostalgia

When I successfully passed an AOCP (amateur operators certificate of proficiency) exam,
in 1969/70 annual renewal fee for an Australian Amateur Licence was $2/year
which has continued to increase ever since.
This schedule for licence fees is for 1978





© 1Q 2020