Introduction - (About me page)   AWA company collapse 1987    
The Shipping News 1984-95      Seagoing Radio Officer: Exam Syllabus
Telephone Ring Generator Mk I Telephone Ring Generator Mk II
DTMF decode store and display Mk I DTMF decode store and display Mk II
The Siemens Neophone Linesman's Buttinski circuit
Economical Valve Audio Power Amplifier
6CM5/EL36
Economical Valve Audio Power Amplifier
"Eu version" 25E5/PL36
Williamson Amplifier 1947 Ultra Linear Audio Amplifiers - observations
Minature Class D (PWM) audio amplifier's   

PAM8610 Class D Audio-amp prac design    
  FROM RUSSIA WITH LOVE  
  Triode 25 watt Audio Amplifier
X-Y CRT Indicator
Digi-display for CRO
CRO trace doubler Millersweep sawtooth oscillator
The Lambda (λ) Diode The Schottky Diode (& transistor)
100/200/400 Hertz - Frequency Reference Kalitron oscillators
(4046 PLL) 100/200/400 Hertz - Frequency Reference Mk2 (2021)     NE602 Direct Conversion Receiver (2021)    
Transformer Design Simple high curent DC voltage-regulator
Battery Charger Voltage regulator for Car Alternator
13.8 Volt 20Amp DC Supply (SMPS) Radio 'B' battery circuit (DC/DC converter)
Voltage Multiplier circuits Volt, Amp, Ohm Meter (Analogue)
Attracted Armature Relays      3 Volt World     
Ferrites - the 2 types Joule-Thief (voltage boost) circuit
Theory & Application
In-circuit Transistor Tester Transistor curve tracer for CRO
FET (Power Mosfet) tutorial CMOS buffered/unbuffered 'The TRUTH'
FET Dip Meter (HF) FET Dip Meter & Impedance Bridge
FET connections Single Mosfet FM wireless-mic
LC Meter    (PIC16F84A based) Frequency Counters - 3 designs
DDS Frequency Generator ~55MHz   DDS Freq' Generator & 500MHz counter  
Coaxial cable:
Impedance & Standing Waves
p - Couplers
Magnetic Loop Antenna (MF & HF) Remote Tuned Magnetic Loop Aerial
HF Antenna Tuner (manual) SGC Antenna Tuner (Auto)
Log-Periodic Antennae 50 MHz 4 element Yagi Aerial
RF conductivity SKIN EFFECT & Litz wire RF conductivity SILVER PLATING
Pocket sized Metal Detector Metal Detector with only 4 components
Magic Eye Demonstration EPROM burner/programmer
Restoration of "old" Radio Transmitter Pre-emphasis & De-emphasis - FM broadcast
FREMODYNE - VHF receiver "Pulse-counting" type VHF FM radio tuner
HF valve receiver - regenerative 1 Valve Regen' receiver 12 DC Volt powered
A "CIGAR BOX" RADIO (B'cst Band) MK484 based radio designs
H.F. SUPERHET receiver Mk I H.F. SUPERHET receiver Mk II
H.F. SUPERHET/HOMODYNE rcvr Mk III AM VHF Air-band Receiver (passive)
Icom R8500 DBM I.F. mixer mk1 Icom R8500 MOSFET I.F. mixer mk2{WIP}
RF Mixer (diode ring) RF Mixer (cmos & mosfet)
SDR - Software defined Radio (Q.S.D. ) SDR uses USB dvb-t TV tuner 'dongle'
"Lidia" 7MHz Direct Conversion Receiver   Frequency Meter (PIC16F628A based)  
Chinese V115 Radio 2019 upgrade & mods    JFET 'Cascode' design RF pre-amp' for V115 Radio   
The care and feeding of LiPo batteries (2019) Valve based 'Cascode' RF pre-amp'   
SSTV - the Analogue Chronicles (c 1970's) Update 2020 SSTV Digital modes
Phantastron Oscillators explained (CRT timebase) (2020) Wireless Hill Radio Stn (Perth) History (2020)   
Radio-teletype RTTY decode & display Encryption - An Ancient Art    
Electret microphone - Compressor Electret mic' needs no DC supply ?
LM386 IC Audio Amp - Modifying Performance Audio Output Stage
WW 2 Radar letter band designations ITU RF emissions designator: look-up table
Narrow Band Television NBTV (CRO interface) (2021) NBTV to CRO interface Mk 2 (2021)
NBTV to CRO interface Mk 3 (Digital) (2021) Construct NBTV to CRO I/face Mk 4 (2021)
plus Test Oscillator
VHF Propagation Fractal Type Antennae
DC to DC boost converters
Solar enabled boost converter supply
Boost converters further info'   
Yagi-type antenna for "Digital" TV reception
162MHz for PROPAGATIONIST's Yagi antenna for 162MHz AIS data reception
10 Metre/28MHz band radio beacons   Line Section Impedance Diagram
SWR meter (Reflectometer) Design #1    Design #2 Handbuilt Rcvr uses EDDYSTONE 898 dial
VHF Super-Regen Receiver using 6BL8 valve Mk 1 & 2 VHF Super-Regen Receiver using 6BL8 valve Mk3
uses EDDYSTONE 898 dial
       
Complimentary AWV QSL card 1960's Amateur Station - G5BD 1930's
Australian MW Broadcast stations - history
c 1923 - 1990 (Excel spreadsheet)
US ham call zones
The "S" meter
Potentiometers explained
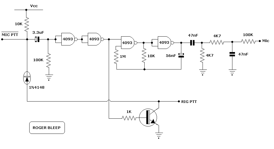
Accu-Keyer IAMBIC morse keyer Roger bleep circuit
From the Serviceman Who Tells - (Nr1)
AM Car Radio for XY Ford Falcon
From the Serviceman Who Tells - (Nr2)
Valve(Tube) based Audio Amplifier rebuild
From the Serviceman Who Tells - (Nr3)
Astor Airchief CR model car radio - restoration (1951)
From the Serviceman Who Tells - (Nr4)
Solid State Vibrator upgrade for old radios
  
From the Serviceman Who Tells - (Nr5)
LCR-T4 Component Tester
(2019)   
EHT module 5 volt to 3,000 volt!! (2019)   
Soviet Valve Manufacturer's STC & Stromberg Carlson headphones   
RC (radio-control) Servo Test Jig INTERCOM circuit design: uses obsolete electro-mechanical telephones
Amateur Radio - MENTORING {VK3BB} Working esteemed persons on the ham bands ! (73 magazine)
RF Mixer - What is a DIPLEXER ? Class D and E amplifiers
CATHODE RAY "CLASSICS"   
Wireless World Technical Articles
by M G Scroggie AKA "Cathoderay"
MULLARD valve application notes   
Wireless World Technical Articles
by M G Scroggie AKA "Cathoderay"
▄▀▄▀▄▀   Frank's "FIXIE" 2011   ▄▀▄▀▄▀ ▄▀▄▀▄▀   Frank's "FIXIE" 2012   ▄▀▄▀▄▀
Fixed-gear bike : chain tensioning Wheel-building (Bicycle)
Car Alarm Alarm Siren circuits
2 Terminal Flasher for Automobile My Car
U.S. military 'Command' Receiver Command Receiver - Frequency Convertor & Power Supply
AM re-broadcaster Design #1 AM re-broadcaster Design #2
AM re-broadcaster Design #3    Ferrite cored Coils and Inductance calculation      
Electronic modules (ex China) 7 MHz SSB transceiver "Knobless Wonder Design"
MAR6 RF amp (VHF satellite S S T V rcvr') MMIC SGA-3486 International Space Station ISS
Radiodata & Video monitoring
(updated 2020)   
Masthead Amp with discrete components Satellite tracking goes WIRELESS
L  C  X   F   Calculator ISS live-data decodes on an Iphone
Using the NE602 balanced mixer/oscillator Australian MW/Broadcast Radio 'off-air' recordings from 1960/70's
CRT Greenscreen A-V monitor       (W.I.P.)   Neon Novelties
Lissajous pattern generator   913 1" CRT test jig  
Sinclair X10 audio amplifier PWM Class D Sinclair X20 audio amplifier PWM Class D  
(Sinclair) Thandar SC110 CRO   (Sinclair) IC-10 Audio Amp'
(Sinclair) Transistor pulse-count VHF-FM receiver (1966-2016) American Mosaic        
Radio Mi AMiGO (offshore-radio themed) broadcaster in Eu        H.F. Digital Broadcast
Radio Australia (Shepparton) Antennas
Amateur Service activation (2020)
      
(Archive) Radio Amateur Cine films (2020)       
7 MHz band CW Transmitter (c1948) QRP Transmitter - low parts count (2020)    

50B5 and 50C5 valves (Comparison)
Low Power Transmitter build (c1966) (2020) FET Low Power Transmitter build (2020)
Dimitri Mendeléeff and his periodic table 1960's H. B. SELBY Catalogue
2 Chip Frequency Counter Low Freq Xtal Oscillator 2/4/8 ....32,768Hz
Tuning Capacitors - some theory JFET Regen' Receiver with Digital readout
Hi-Z Bootstrapping - an explanation Delta Modulation
Single-Transistor Radio Beacon LIPD Radio Beacon (36.625MHz)
Tone-Modulated Radio Beacon Radio Beacon Receiver's
(2 designs)
455 KHz B.F.O. (JFET) LEADER Signal Generator
LSG-11 
Basic Laws of Trigonometry Basic Laws of Electricity
Power & Voltage ratio in Decibels E explained (2.71828 naperian logs)
1973 Quadzilla databook   (2020) Hellschreiber data transmission   (2020)           
When is a not a triumph ? twin 270°/450° or 360°/360° firing interval which is best?
Desmodromic Valve Gear - explained     Flywheel Sludge Trap - clean   
The Earles Fork (Motorcycle)     FORD V8 Engines - firing order
Camshaft theory Pt 1 Camshaft theory Pt 2
Chevrolet (1955-57 'shoebox' types) Spotters guide Chevrolet Corvette 1953-1990 Spotters guide
Autolite Voltage Regulators (Beware!) (2021)      

© 3Q 2020

    CAVEAT

This web site has been running
continuously (& growing) since Nov 24, 2009.
At that time website hosting
was economically attractive.
This sites webhosting will be renewed for
a further 2 years from Nov 2019.
However beyond Nov 2021 I feel, at this stage,
I will not be able to administer
and maintain the website.
This is due to increasing web hosting
and domain registration fees. (>$500)
Therefore, if any information within the site
is of any value to you,
you can save the information
on your computer before Nov 2021 termination.
(i.e. right click "save web page as ....")
Thanks Frank Hughes