PHANTASTRON
OSCILLATOR's
explained


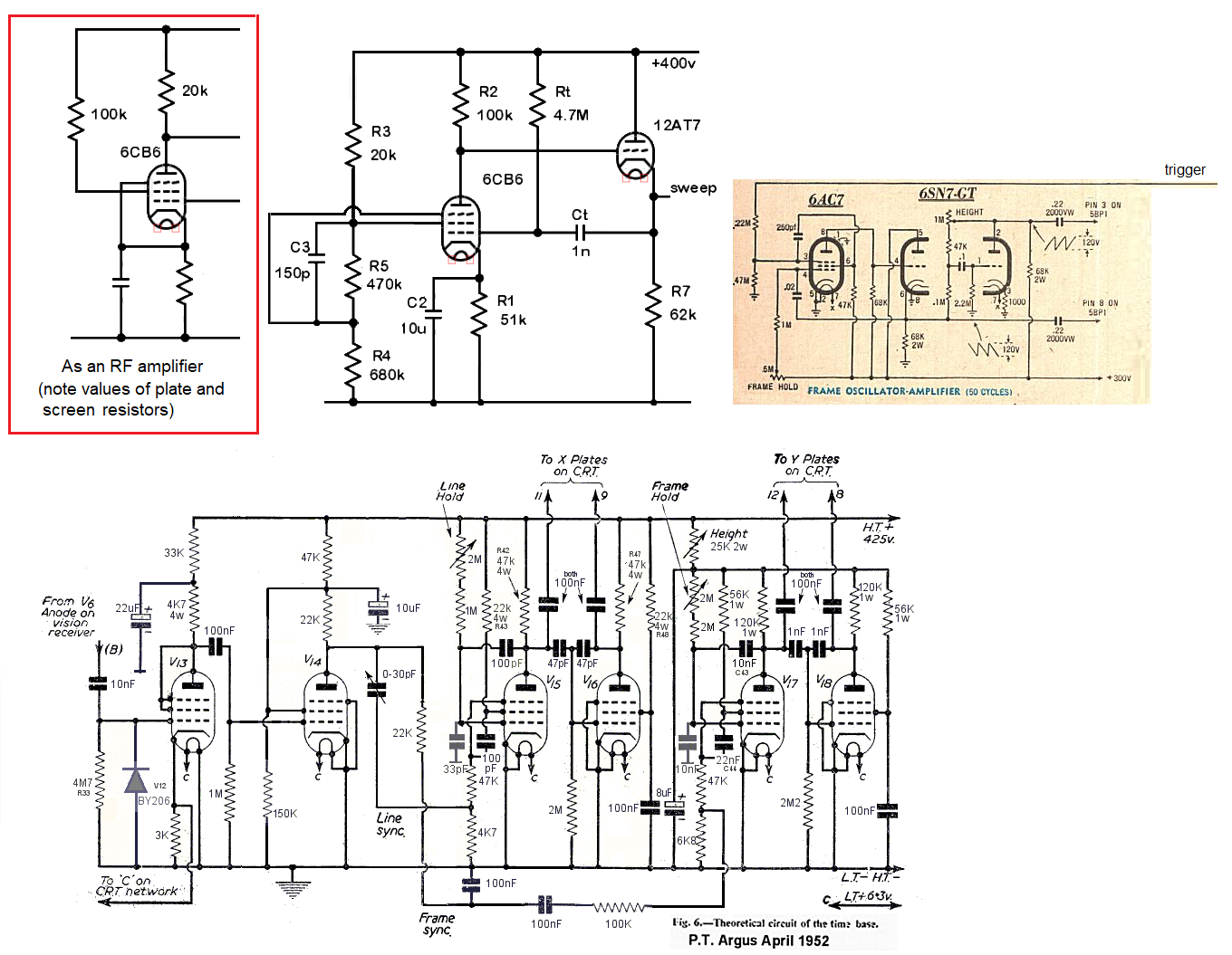
Circuits shown are typical phantastron (or Miller-Transitron rundown) type oscillators.
This circuit is often used as a sawtooth generator; and implemented as a timebase
which moves the CRT electron beam, linearly across the picture tube screen.
I could never understand how they worked, so this is a research effort for an explanation!


Transitron oscillators differ from other oscillators in that they do not use +ve feedback
to generate oscillations, but the valves "Negative Resistance" characteristic.
The transitron oscillator can also be described as functioning by "negative transconductance"
defined as: (within a multigrid valve) a fall in current through one grid, because of
an increase in voltage on a second grid .
Typical phantastron circuits use a sharp cutoff RF pentode.
When compared to service (as an RF amplifier) the oscillator valve (6CB6 in diag) has
a much higher plate resistor, and a much lower screen resistor (see diag).
This would tend to suggest that the electron "stream" within the valve would prefer
to go towards the screen grid more-so than the anode?
The pentode is sometimes followed with a triode; cathode follower/buffer stage.
A cathode follower circuit exhibits less than unity gain and has high I/P, and low O/P impedance.
The cathode follower plays no part in the oscillation process, but buffers the output signal,
and also isolates to the timing (miller) capacitor, at the point where it returns
to the pentode control grid, from the anode.

Secondary Emission in a valve
In an electron tube, when electrons emitted by the cathode strike the plate,
they can knock other electrons out of the surface of the metal,
an effect called secondary emission.
In a normal tetrode amplifier this is an unwelcome effect,
so an added suppressor grid next to the plate is biased at a lower potential than the plate,
and the secondary electrons will be repelled and return back to the plate due to its +ve charge.
If the screen grid is operated at a higher potential than the plate,
the secondary electrons are attracted to it, and return to ground through the screen grid supply.
This represents a current of electrons Ig2 away from the plate,
which reduces the net plate current Ip below the cathode current Ic
Ip = Ic -Ig2,
Higher plate voltage causes the primary electrons to hit the plate with more energy,
releasing more secondary electrons.
Therefore, starting with the voltage at which the primary electrons have enough energy
to cause secondary emission, around Vp = 10V,
there is an operating region (grey) in which an increase in plate voltage causes more electrons
to leave the plate than the additional electrons arriving at the plate,
and therefore a net reduction in plate current.
When Anode volts vs Anode current is plotted graphically we get
the famous backwards bending curve, which gave rise to the term
"negative resistance" i.e. current reducing (not increasing) with an increase in voltage!

Transitron Oscillator
The transitron oscillator, described by Cledo Brunetti in 1939,
(similar effect observed in tetrodes by Balthasar van der Pol in 1926,
also Edward Herold described a similar oscillator in 1935)
is a negative resistance oscillator circuit using a pentode vacuum tube,
in which, instead of the plate, the screen grid has negative resistance
due to being coupled to the suppressor grid.
See the circuit below


In the transitron, the screen grid is biased at a positive voltage (battery B1)
above the plate voltage while the suppressor grid is biased negatively (battery B2),
at or below the cathode voltage.
Therefore, all the electrons will be reflected by the negative suppressor grid
and none will get through to the plate.
The reflected electrons will instead be attracted to the screen grid,
so the screen current will be high while the plate current will be zero.
However, if the suppressor grid voltage is increased,
as it approaches zero (the cathode voltage) electrons
will begin to pass through it and reach the plate,
so the number diverted to the screen grid, and thus
the screen current, will decrease.
Since the other grids don't take significant current the cathode current
Ig2 = Ic - Ip
The division of current between the screen grid and plate is controlled by the suppressor voltage.
This inverse relationship is indicated by saying the transconductance between
the screen and suppressor grid ,the change in screen current
IG2 divided by the change in suppressor voltage (VG3) is negative.
Since the suppressor grid voltage and not the screen grid voltage controls the screen current,
if the suppressor and screen grid are coupled together with a capacitor (C2)
so there is a constant potential difference between them,
increasing the screen grid voltage will increase the suppressor voltage,
resulting in a decrease in screen current.
This means the screen grid has negative differential resistance with respect to the cathode,
and can be used to create oscillations.
In the transitron circuit, the screen and suppressor grids are coupled with a capacitor (C2)
which has a low impedance at the oscillation frequency,
so they have a constant potential difference.
The parallel tuned circuit (C1-L) is connected between the screen grid
and the cathode (through battery B1).
The negative resistance of the screen grid cancels the positive resistance
of the tuned circuit, causing oscillations.
As in a dynatron oscillator the control grid can be used to adjust the negative resistance.




Initially the suppressor voltage is low and no plate current flows,
with the electron flow within the valve being delivered to the screen.
Therefore the screen voltage is low, and the anode voltage is high.
When a negative going trigger pulse is AC coupled to the anode;
it is also coupled to the control grid thru the timing capacitor.
At this point both screen and suppressor voltage flip high (current reduces)
electron flow within the valve then delivers to the anode,
and anode voltage starts to fall (in a linear manner)
The rate of voltage fall is determined by the timing resistor and capacitor.
The voltage decrease is linear because the discharge current through the capacitor is constant.
When the anode voltage falls to a low value then the electron flow returns to the screen grid

Circuit action must then be re-initiated by the next trigger pulse.
A positive going trigger pulse to the suppressor will also initiate circuit action.

Oscillator Test-Jig Mk 1



For the circuit shown, I can adjust the "speed pot" to lock onto both 25 and 50Hz
square wave input trigger signal (either end of pot travel).
Some designs show a 470K resistor in parallel with the screen/suppressor coupling capacitor.
I found by including same, rendered the circuit unable to "lock"
and it reverted to a 200Hz reduced amplitude sawtooth O/P signal?

Oscillator Test-Jig Mk 2



This test set-up uses a single 6X9 valve which is a pentode and triode in one glass envelope.
Other types of triode-pentode valves (like 6BL8 etc) have the suppressor grid
internally strapped to the cathode, and are thus, unfit for purpose!
The 6X9 is a 10 pin (oddball) minature "TV" valve from the 1960's
Very hard to source the correct 10 pin socket to suit the valve!
Now we can evaluate the cathode follower version of the standard design.
Compared to test-jig Mk 1: the flyback time seems much reduced.
Also (without trigger input) the free-running frequency is stable and variable
from 30 to 140 Hz over the range of speed pot' adjustment.
So it would seem the addition of the cathode follower stage is worth the effort.

Oscillator Test-Jig Mk 3



This test set-up uses a 6BX6 pentode and a wire ended 6N16b-V twin triode.
The 6N16b-V has similar specs' to a 6SN7 or a 12AU7, with which we are familiar.
It is basically the frame oscillator circuit from the RTV&H; 1957 TV design.
The phantastron oscillator feeds a triode cathode follower, as in test-jig Mk 2,
and the other triode is configured as a simple amplifier/inverter.
This gives two "complementary" sawtooth outputs of opposite phase.
This means effectivley double deflection voltage-swing for the CRT tube,
AKA a push-pull type configuration.

Origin of term: Phantastron
Dr F.P. Williams was a young wartime radar boffin.
He was well known for his birds-nest breadboard circuits
which often left the board, trailed across the bench, and over the edge.
He was also known to comment on circuits with "Oh! Very sanitary!" or "Phantastic!"
In those days, time bases and the delay of pulses tended to depend on
an exponential rundown due to the simple RC arrangements used.
He worked on linearising the rundown to improve stability, by using "Miller" feedback.
His pulse-stretching circuit using 2 pentodes + 2 diodes
was named the very sanitary Sanatron
and the single pentode version became the phantastic Phantastron.

Explanation of Miller Effect

Assume valve cut-off as grid is biassed well negative.
Capacitor Ct will charge accordingly.
When grid made much more positive (i.e. +ve pulse)
Valve conducts, capacitor discharges (linearily).
Anode voltage falls; this fall is fed back thru capacitor Ct
which will tend to oppose the original change of grid polarity.
This effect means that the grid voltage in fact varies almost nil!
However; the anode voltage falls in a linear fashion until anode bottom is reached THEREFORE;
the voltage decrease is linear because the discharge current through the capacitor is constant!
Circuit derives its name from Miller effect (in vacuum tubes) which
multiply's grid-plate capacitance by (µ +1) the actual (small) grid-plate capacitance;
(this is nullified by a screen grid).
The operation of the circuit can also be controlled by variation of the suppressor grid voltage.

Edwin Armstrong discovered in 1915 that oscillation occurs in triode amplifiers by this
inter-electrode capacitance when the anode load was inductive (and below resonance)

In 1919 John Miller of the US bureau of standards presented a mathematical
analysis of the phenomina and the effect that now bears his name!

References:

Negative resistance: A mystery of the backward bending curve M G Scroggie

Negative resistance: further information M G Scroggie

Dynatron and Transitron oscillators

ARGUS Televisor Dr H. Holden (phantastron timebase)

All-valve 1-inch oscilloscope (phantastron timebase)

Video detailing Australian SSTV experimenters in 1970's

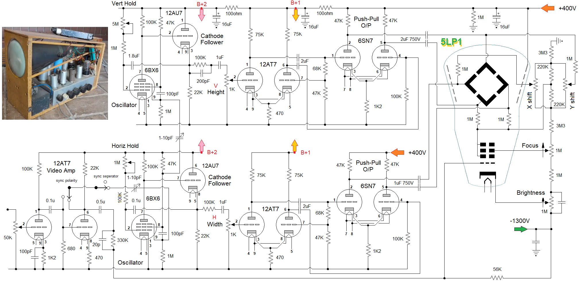
Australian handbuilt SSTV monitor c1972 which uses phantastron timebase circuits:
Click to enlarge.


© 3Q 2020